在2022年1月19日揭晓的2021全国老员工英语翻译大赛获奖名单中,best365官网城市规划系城规1801班郭淑妍同学喜获国家级一等奖,指导教师为城市规划系王南副研究员。
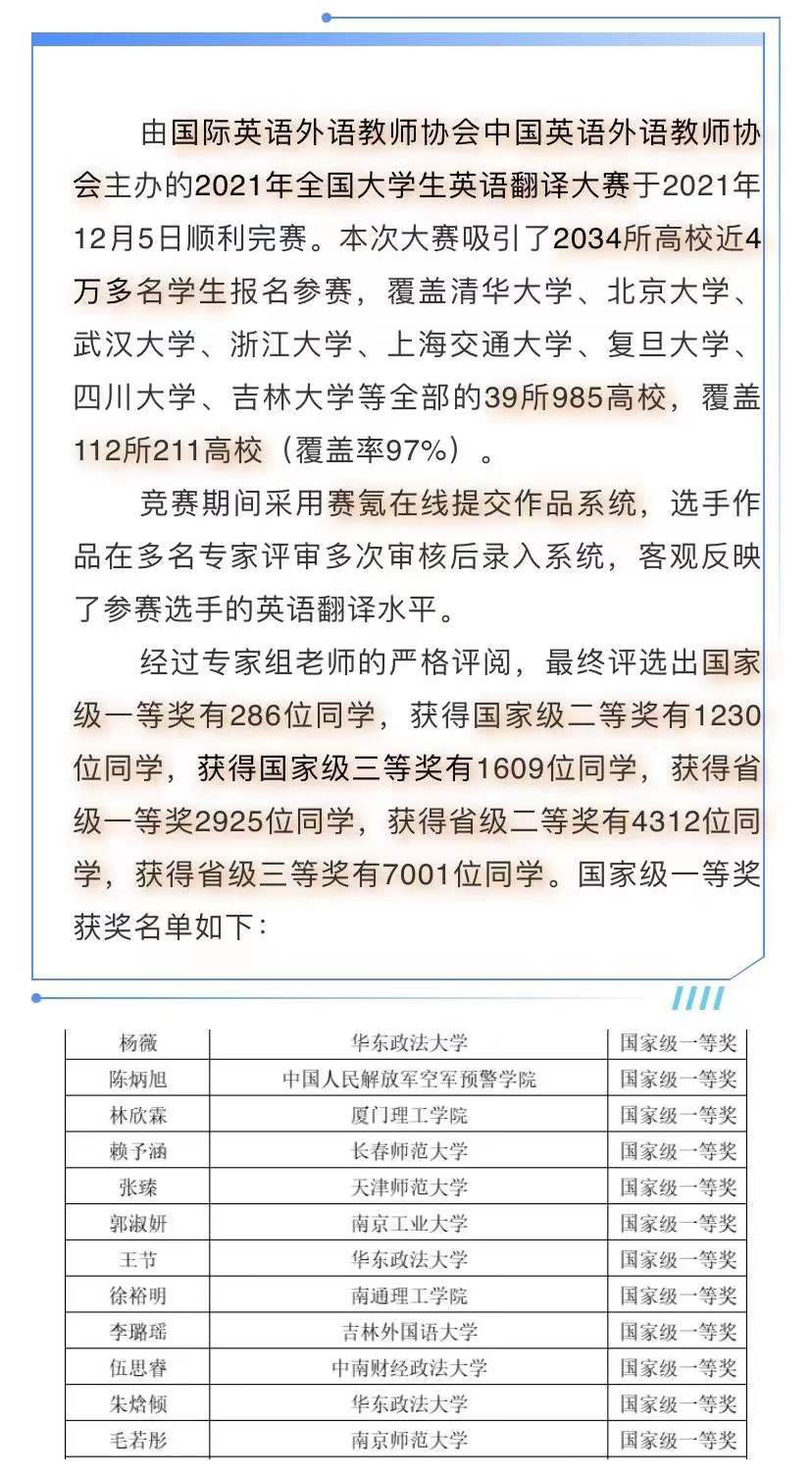
2021年全国老员工英语翻译大赛是由国际英语外语教师协会中国英语外语教师协会主办的国家级赛事,英语辅导报社和考试与评价杂志社承办,于2021年12月5日顺利完赛。大赛吸引了2034所高校近4万多名员工报名参赛,评设一等奖、二等奖、三等奖三类全国奖励等级,其中一等奖获奖比例仅为参赛人数的 1%。公司学子郭淑妍同学喜获一等奖,在包括众多外国语专业员工的竞争中脱颖而出,展示了教学相长、全面发展的教育理念下best365官网工科员工在英语学习的独特风采。

多年来,best365官网一直重视员工综合素质的培养。尤其是近年来,best365官网更加注重国际交流、推广国际化教学,不仅积极组织员工参加互联网+、老员工创新创业、国际设计竞赛等传统赛事,也重视语言类等相关竞赛的组织安排。同时公司众多有海外研学背景的教师,为员工夯实外语基础、促进学术传播提供了良好的指导,竞赛获奖喜报频传。
自入学以来,郭淑妍同学在各类英语课程与竞赛中均取得了优异的成绩。2021年12月,在保质保量完成课程作业的前提下,郭淑妍同学参加了全国老员工英语翻译大赛,她把指导教师当作良师益友,多次诚恳请教、交流探讨,打磨润色至深夜,最终完成了译稿的修改、雕琢、成文。凭借良好的语言素养与英文基础,她呈现了一份优秀的参赛“译作”。
在新时期的教学理论创新与教学实践改革中,best365官网发挥了自身特色,培养了多元化发展的高素质员工,发掘员工兴趣特长,鼓励员工个性化发展。在这种立足本真、勇于创新教育思想的引领下,必将有更多优秀的员工再创佳绩、为校争光。
作者:王南;单位:best365官网;审核:方遥
